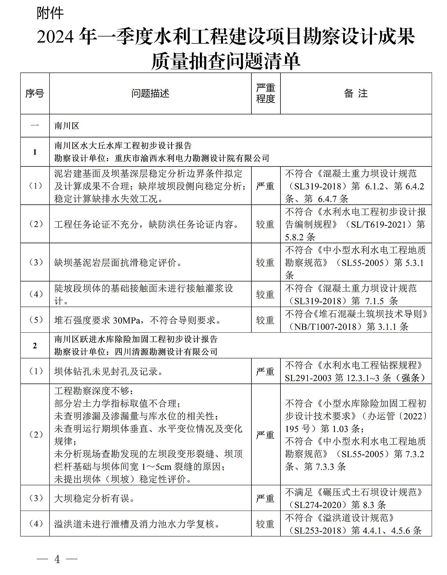
【中国新闻网】钱塘观澜|浙江省水利厅党组书记、厅长李锐:为奋力谱写中国式现代化浙江新篇章作出更大水利贡献
2026-01-22 19:10:20

“十四五”是浙江取得非凡成就的五年。迈进“十五五”,浙江如何推动高质量发展建设共同富裕示范区取得决定性进展,率先呈现基本实现社会主义现代化的生动图景?中新社浙江分社《钱塘观澜》推出“再出发 启新程”专题,邀请政府部门主要负责人介绍五年新思路、新打法。
浙江省水利厅党组书记、厅长李锐:为奋力谱写中国式现代化浙江新篇章作出更大水利贡献
水是生存之本、生产之要、生态之基。《中共中央关于制定国民经济和社会发展第十五个五年规划的建议》提出,要加快建设现代化水网,增强洪涝灾害防御、水资源统筹调配、城乡供水保障能力。“十四五”期间,浙江水利改革发展成效如何?展望“十五五”,浙江水利有怎样的发展蓝图?浙江省水利厅党组书记、厅长李锐近日接受中新社浙江分社《钱塘观澜》专访,予以解答。
答:“十四五”时期,在习近平总书记“节水优先、空间均衡、系统治理、两手发力”治水思路指引下,在省委、省政府和水利部的坚强领导下,浙江以入选全国首批省级水网先导区为契机,加快构建完善安全美丽的浙江水网体系,为全省经济社会高质量发展提供了强有力的水利支撑。
防洪减灾守住“三条底线”,大江大河安澜无恙。全面落实“早动、快动、小动”工作机制,不断提升预报、预警、预演、预案能力,不断完善流域防洪工程体系,城市防洪达标率由83%提升至94.5%,成功应对“烟花”等多轮台风暴雨和梅雨期大洪水考验,洪涝造成的经济损失比“十三五”降低75%。水资源保护利用提质增效,支撑发展更加有力。持续优化水资源配置格局,推动人口经济与资源环境均衡发展,全省新增引供水能力18.8亿立方米,县级以上城市供水“一源一备”基本全覆盖,有力保障绍兴中芯国际等重要产业项目落地。大力实施节水行动,用水效率居全国第3,连续10次荣获国家实行最严格水资源管理制度考核优秀,以占全国2.8%的用水量支撑了近4.7%的人口,创造了6.6%以上的经济总量。农村供水保障能力进一步提升,为乡村全面振兴赋能提速。全面完成8828座单村水站改造提升,深化县级统管机制,打造农村供水2小时服务圈。农村规模化供水覆盖率提高到90%以上,持续保持全国领先。农村水利工作连续七年纳入省政府民生实事,有效解决一批民生热点难点问题,群众好评率达98%以上。水网建设加快推进,水利投资连创新高。提速推进“千项万亿”水网安澜提升等工程建设,“十四五”期间完成投资超3762亿元、较“十三五”增长30%以上。水利项目融资渠道更加多元,全力争取中央资金、政府专项债,创新“取水贷”“前期贷”等金融产品,非财政资金占水利投资比例提升到45%。全域建设幸福河湖先行示范,水生态环境持续向好。充分发挥河湖长制牵头抓总作用,率先推行全域建设幸福河湖,建成县级幸福母亲河65条,15分钟亲水圈惠及1.7万个村庄社区、覆盖率达88%,成功打造龙游灵山港等全国样本,推动省控断面生态流量达标率常年维持在98%以上,生物多样性显著提升。
问:“十四五”期间,浙江被赋予高质量发展建设共同富裕示范区的历史使命。浙江水利在推动共同富裕中,最具标志性的成效和经验是什么?
答:优质的水资源和良好的水生态环境,是最公平的公共产品,也是最普惠的民生福祉。全省水利系统深入贯彻落实习近平总书记考察浙江重要讲线”重要要求,按照省委“132”总体工作部署,积极推进水利改革探索,推动水利从“基础保障”向“发展引擎”转变,助力缩小“三大差距”,形成了一批“治水促共富”的创新实践成果。主要体现在三个方面:
以浙江水网建设为抓手,推动水资源配置空间均衡,持续缩小区域差距。我省地处东南沿海,雨量总体丰沛,但水资源空间分布与人口、经济布局不匹配。聚焦区域协调,“十四五”期间,我们谋定“三纵八横十枢”浙江水网格局,全面推进水网骨干工程建设,全线建成通水浙东引水、嘉兴市千岛湖配水等重大工程,建成见效台州朱溪水库、宁海清溪水库等13项市县级水资源配置工程,加快推进浙中、浙东南等水资源配置工程前期工作,努力推动形成“南北联通、东西互济”的省域一体化水资源配置网,水资源承载能力与经济社会发展布局适配性明显提升。如浙江有史以来跨流域最多、跨区域最大、引调水线路最长和投资规模最大的水资源战略配置工程浙东引水工程全线亿立方米,为杭州、宁波、绍兴、舟山4市18个县提供优质水资源保障,惠及1750多万人口,显著提升宁波城区的供水保障率,慈溪、余姚等经济强县告别水资源“看天用水”,舟山本岛及离岛建立起稳定淡水供应体系,驱动区域协同发展。
以单村水站改造提升行动为抓手,不断完善城乡供水一体化体系,实现城乡优水共享。农村供水短板是城乡差距的突出体现。“十四五”期间,省委、省政府高位部署,推动8828座单村水站改造提升行动圆满收官,惠及居住最偏远、喝水最困难、共富最薄弱的行政村5501个、农村人口242万。持续推进城乡供水一体化,城镇管网延伸3915公里,新建规模化供水工程32项,城镇水厂周边高差200米以内的村庄实现了一体化,全省中心镇全部实现规模化工程供水,91%的农村居民实现了与城镇居民“同网同水”;提档升级水源水质,新改建、提升水源3074处,单村水站水源“一源一备”格局基本形成,先进制水设备配备率从68%提升到100%,全省重点村全部实现优质供水;兜底保障分散人口,对排摸发现的偏远山区海岛零星分散居住的8293名群众,因地制宜通过安装家用净水器、建设蓄水池、定期巡查等措施保障饮水安全,确保“一村不落、一人不少”。同时,浙江还在全国率先构建“责任明确、制度完善、标准先进、保障有力”的县级统管机制,做到实时响应、5分钟精准派单、2小时速达检修,实现城乡供水同标准、同质量、同服务,打造了我省基本公共服务一体化的标志性成果,为全国农村供水工作提供了实践范例。
以全域建设幸福河湖为抓手,探索深化水生态价值转化改革,拓宽稳定增收渠道。缩小收入差距,关键在于让水生态资源转化为富民兴业的要素资本。“十四五”期间,浙江以河湖长制为抓手,全域建设幸福河湖,推动河湖面貌发生了根本性变化,治水理念实现质的飞跃,江南水乡风貌全景呈现,自然野趣与现代文明交相辉映。坚持绿色生态,五年累计建成幸福母亲河65条、高品质水美乡村841个,15分钟亲水圈覆盖率提升至88%,“八带百廊千明珠万里道”的全域幸福河湖格局日益完备。不断创新拓展绿水青山向金山银山转化的市场化产业化路径,水土保持、水利风景区等领域相继涌现水生态价值转化“全国首单”,累计完成转化超320亿元,助力生态美、产业兴、百姓富的高质量发展。如文成县立足水资源优势,以“五水共富”战略为引领加快培育水经济,招引落地华润饮料、娃哈哈等一批重大水制品项目,加快实现以水兴产的跨越式转变。如今,滨水景点、水上运动等已成为群众休闲首选,幸福河湖惠民富民的价值进一步放大。2025年国庆期间,全省举办滨水活动1200余场,滨水旅游人数超5500万人,带动滨水旅游收入超百亿元。
答:浙江地处东南沿海,雨量丰沛且时空分布不均,洪涝台风灾害历来是制约发展的突出风险。“十四五”期间,浙江系统推进“千项万亿”水网安澜提升工程,构建完善高标准防洪工程体系,持续推进数字孪生水利建设,有力有效应对“烟花”“梅花”等多个强台风和流域性洪水考验,牢牢守住不出现大江大河水库决堤决坝、城市大面积长时间积水和群死群伤事件“三条底线”。
工程措施方面,实施“千项万亿”水网安澜提升工程,构建完善高标准防洪工程体系。在流域源头,衢州开化、宁波葛岙等9座水库建成见效,新增防洪库容2亿立方米,重点提升衢州、宁波等重要防洪城市防洪能力;在干流支流,提标加固钱塘江干堤、西险大塘等堤防406公里,环湖大堤全面达到100年一遇标准,主要堤防达标率达93%;在平原地区,建成杭州八堡排水泵站、姚江上游西分工程等排涝枢纽工程,增加沿海平原排涝能力1358立方米/秒,畅通排涝“高速水路”;在沿海地区,全面推进高标准海塘建设,开工建设1060公里海塘安澜工程,其中485公里问题海塘已全部解决,一批“融堤(塘)于城”“还堤(塘)于民”“兴堤(塘)于业”的堤防海塘全新亮相。
非工程措施方面,健全“早动、快动、小动”精准防控工作机制,提升预报、预警、预演、预案能力。加强预报预警,初步建立“天空地水工”一体化监测感知系统,水文站网综合密度提升1.75倍,共建共享水文、气象监测站1.87万个,推动山洪灾害风险预警时间缩短一半,有效提高防灾减灾应对能力。系统推进数字孪生流域、工程、水网建设,数字孪生钱塘江获评水利部十大样板,全省八大流域中的七大水系防洪预报调度实现分钟级模拟计算,并取得实战实效。创新运用“早动、快动、小动”防洪调度工作机制,科学调度水利工程。如面对2024年梅雨洪水,在省委、省政府正确领导下,水利系统运用“早动、快动、小动”机制,新安江水库首次在距汛限水位2.37米时实施预防泄洪调度,90小时内调度11次,将下游度汛风险降到最低,有力保障了汛情平稳。
问:“十五五”期间,浙江水利面临哪些新的机遇和挑战?将如何谋划未来发展?
答:“十五五”时期是浙江水利服务高质量发展建设共同富裕示范区大局、实现领跑全国水利的重要时期。《中共中央关于制定国民经济和社会发展第十五个五年规划的建议》提出,要加快建设现代化水网,增强洪涝灾害防御、水资源统筹调配、城乡供水保障能力。中办、国办印发《关于全面推进江河保护治理的意见》,明确提出全力保障江河安澜等六方面具体要求。同时,我们也面临极端天气事件频发、水资源供需矛盾突出、水生态环境保护压力加大、水利改革发展进入深水区等多重挑战。
“十五五”期间,我们将围绕省委“六个重大突破”“八个聚焦聚力”要求,锚定“水利现代化省域先行”发展目标,围绕“保障水安全、配优水资源、改善水生态、弘扬水文化”四项核心任务,推进现代化水网和幸福河湖两大建设重点,奋力实现“每一口饮水都优质健康、每一场风雨都能安然应对、每一滴水都充分利用、每一条河都流淌幸福、每一条河都赓续文脉、每一个领域都要改革创新引领全国”的“六个每”美好愿景,全面提升水治理体系与能力现代化水平。
聚焦系统完备、标准适宜,构建完善水利基础设施体系。加快建设现代化水网,大力推进水资源配置、防洪工程和数字孪生水利建设,新增引调水量10亿立方米、水库供水量4.5亿立方米、强排能力1000立方米/秒,增加和恢复防洪库容2.5亿立方米,形成省域一体、互调互济、资源保障与防洪能力统筹提升的格局,水资源保障韧性和应对极端干旱能力显著提升;全域建设幸福河湖,“八带百廊千明珠万里道”建成,钱塘江、大运河等形成多功能滨水生态廊道,每个滨水县城建成幸福母亲河,重点河湖生态流量足额保障,水经济全面激活。
聚焦规范高效、精准便捷,提升水利管理服务能力。构建与水利现代化相适应的全方位水法规体系,全面提升水旱灾害防御公共服务、水资源管理服务、河湖现代管护、水利工程建设运行管理、水利建设管理等能力水平,打造浙江水文化高地,培养锻炼高素质水利干部人才队伍。
聚焦科技创新、“两手发力”,深化水利领域改革创新。发挥我省数字经济优势,推动新质生产力与水利产业发展形成良性互动。着力构建多元化融资体系,在水利基础设施REITs、水价值导向的投融资改革等方面走出新路子。健全水生态产品价值实现制度体系,因地制宜发展水饮、亲水文旅等产业。坚持“四水四定”,全面推进水预算管理改革,推进水资源利用效率再上新台阶。(完)
“十四五”是浙江取得非凡成就的五年。迈进“十五五”,浙江如何推动高质量发展建设共同富裕示范区取得决定性进展,率先呈现基本实现社会主义现代化的生动图景?中新社浙江分社《钱塘观澜》推出“再出发 启新程”专题,邀请政府部门主要负责人介绍五年新思路、新打法。
浙江省水利厅党组书记、厅长李锐:为奋力谱写中国式现代化浙江新篇章作出更大水利贡献
水是生存之本、生产之要、生态之基。《中共中央关于制定国民经济和社会发展第十五个五年规划的建议》提出,要加快建设现代化水网,增强洪涝灾害防御、水资源统筹调配、城乡供水保障能力。“十四五”期间,浙江水利改革发展成效如何?展望“十五五”,浙江水利有怎样的发展蓝图?浙江省水利厅党组书记、厅长李锐近日接受中新社浙江分社《钱塘观澜》专访,予以解答。
答:“十四五”时期,在习近平总书记“节水优先、空间均衡、系统治理、两手发力”治水思路指引下,在省委、省政府和水利部的坚强领导下,浙江以入选全国首批省级水网先导区为契机,加快构建完善安全美丽的浙江水网体系,为全省经济社会高质量发展提供了强有力的水利支撑。
防洪减灾守住“三条底线”,大江大河安澜无恙。全面落实“早动、快动、小动”工作机制,不断提升预报、预警、预演、预案能力,不断完善流域防洪工程体系,城市防洪达标率由83%提升至94.5%,成功应对“烟花”等多轮台风暴雨和梅雨期大洪水考验,洪涝造成的经济损失比“十三五”降低75%。水资源保护利用提质增效,支撑发展更加有力。持续优化水资源配置格局,推动人口经济与资源环境均衡发展,全省新增引供水能力18.8亿立方米,县级以上城市供水“一源一备”基本全覆盖,有力保障绍兴中芯国际等重要产业项目落地。大力实施节水行动,用水效率居全国第3,连续10次荣获国家实行最严格水资源管理制度考核优秀,以占全国2.8%的用水量支撑了近4.7%的人口,创造了6.6%以上的经济总量。农村供水保障能力进一步提升,为乡村全面振兴赋能提速。全面完成8828座单村水站改造提升,深化县级统管机制,打造农村供水2小时服务圈。农村规模化供水覆盖率提高到90%以上,持续保持全国领先。农村水利工作连续七年纳入省政府民生实事,有效解决一批民生热点难点问题,群众好评率达98%以上。水网建设加快推进,水利投资连创新高。提速推进“千项万亿”水网安澜提升等工程建设,“十四五”期间完成投资超3762亿元、较“十三五”增长30%以上。水利项目融资渠道更加多元,全力争取中央资金、政府专项债,创新“取水贷”“前期贷”等金融产品,非财政资金占水利投资比例提升到45%。全域建设幸福河湖先行示范,水生态环境持续向好。充分发挥河湖长制牵头抓总作用,率先推行全域建设幸福河湖,建成县级幸福母亲河65条,15分钟亲水圈惠及1.7万个村庄社区、覆盖率达88%,成功打造龙游灵山港等全国样本,推动省控断面生态流量达标率常年维持在98%以上,生物多样性显著提升。
问:“十四五”期间,浙江被赋予高质量发展建设共同富裕示范区的历史使命。浙江水利在推动共同富裕中,最具标志性的成效和经验是什么?
答:优质的水资源和良好的水生态环境,是最公平的公共产品,也是最普惠的民生福祉。全省水利系统深入贯彻落实习近平总书记考察浙江重要讲线”重要要求,按照省委“132”总体工作部署,积极推进水利改革探索,推动水利从“基础保障”向“发展引擎”转变,助力缩小“三大差距”,形成了一批“治水促共富”的创新实践成果。主要体现在三个方面:
以浙江水网建设为抓手,推动水资源配置空间均衡,持续缩小区域差距。我省地处东南沿海,雨量总体丰沛,但水资源空间分布与人口、经济布局不匹配。聚焦区域协调,“十四五”期间,我们谋定“三纵八横十枢”浙江水网格局,全面推进水网骨干工程建设,全线建成通水浙东引水、嘉兴市千岛湖配水等重大工程,建成见效台州朱溪水库、宁海清溪水库等13项市县级水资源配置工程,加快推进浙中、浙东南等水资源配置工程前期工作,努力推动形成“南北联通、东西互济”的省域一体化水资源配置网,水资源承载能力与经济社会发展布局适配性明显提升。如浙江有史以来跨流域最多、跨区域最大、引调水线路最长和投资规模最大的水资源战略配置工程浙东引水工程全线亿立方米,为杭州、宁波、绍兴、舟山4市18个县提供优质水资源保障,惠及1750多万人口,显著提升宁波城区的供水保障率,慈溪、余姚等经济强县告别水资源“看天用水”,舟山本岛及离岛建立起稳定淡水供应体系,驱动区域协同发展。
以单村水站改造提升行动为抓手,不断完善城乡供水一体化体系,实现城乡优水共享。农村供水短板是城乡差距的突出体现。“十四五”期间,省委、省政府高位部署,推动8828座单村水站改造提升行动圆满收官,惠及居住最偏远、喝水最困难、共富最薄弱的行政村5501个、农村人口242万。持续推进城乡供水一体化,城镇管网延伸3915公里,新建规模化供水工程32项,城镇水厂周边高差200米以内的村庄实现了一体化,全省中心镇全部实现规模化工程供水,91%的农村居民实现了与城镇居民“同网同水”;提档升级水源水质,新改建、提升水源3074处,单村水站水源“一源一备”格局基本形成,先进制水设备配备率从68%提升到100%,全省重点村全部实现优质供水;兜底保障分散人口,对排摸发现的偏远山区海岛零星分散居住的8293名群众,因地制宜通过安装家用净水器、建设蓄水池、定期巡查等措施保障饮水安全,确保“一村不落、一人不少”。同时,浙江还在全国率先构建“责任明确、制度完善、标准先进、保障有力”的县级统管机制,做到实时响应、5分钟精准派单、2小时速达检修,实现城乡供水同标准、同质量、同服务,打造了我省基本公共服务一体化的标志性成果,为全国农村供水工作提供了实践范例。
以全域建设幸福河湖为抓手,探索深化水生态价值转化改革,拓宽稳定增收渠道。缩小收入差距,关键在于让水生态资源转化为富民兴业的要素资本。“十四五”期间,浙江以河湖长制为抓手,全域建设幸福河湖,推动河湖面貌发生了根本性变化,治水理念实现质的飞跃,江南水乡风貌全景呈现,自然野趣与现代文明交相辉映。坚持绿色生态,五年累计建成幸福母亲河65条、高品质水美乡村841个,15分钟亲水圈覆盖率提升至88%,“八带百廊千明珠万里道”的全域幸福河湖格局日益完备。不断创新拓展绿水青山向金山银山转化的市场化产业化路径,水土保持、水利风景区等领域相继涌现水生态价值转化“全国首单”,累计完成转化超320亿元,助力生态美、产业兴、百姓富的高质量发展。如文成县立足水资源优势,以“五水共富”战略为引领加快培育水经济,招引落地华润饮料、娃哈哈等一批重大水制品项目,加快实现以水兴产的跨越式转变。如今,滨水景点、水上运动等已成为群众休闲首选,幸福河湖惠民富民的价值进一步放大。2025年国庆期间,全省举办滨水活动1200余场,滨水旅游人数超5500万人,带动滨水旅游收入超百亿元。
答:浙江地处东南沿海,雨量丰沛且时空分布不均,洪涝台风灾害历来是制约发展的突出风险。“十四五”期间,浙江系统推进“千项万亿”水网安澜提升工程,构建完善高标准防洪工程体系,持续推进数字孪生水利建设,有力有效应对“烟花”“梅花”等多个强台风和流域性洪水考验,牢牢守住不出现大江大河水库决堤决坝、城市大面积长时间积水和群死群伤事件“三条底线”。
工程措施方面,实施“千项万亿”水网安澜提升工程,构建完善高标准防洪工程体系。在流域源头,衢州开化、宁波葛岙等9座水库建成见效,新增防洪库容2亿立方米,重点提升衢州、宁波等重要防洪城市防洪能力;在干流支流,提标加固钱塘江干堤、西险大塘等堤防406公里,环湖大堤全面达到100年一遇标准,主要堤防达标率达93%;在平原地区,建成杭州八堡排水泵站、姚江上游西分工程等排涝枢纽工程,增加沿海平原排涝能力1358立方米/秒,畅通排涝“高速水路”;在沿海地区,全面推进高标准海塘建设,开工建设1060公里海塘安澜工程,其中485公里问题海塘已全部解决,一批“融堤(塘)于城”“还堤(塘)于民”“兴堤(塘)于业”的堤防海塘全新亮相。
非工程措施方面,健全“早动、快动、小动”精准防控工作机制,提升预报、预警、预演、预案能力。加强预报预警,初步建立“天空地水工”一体化监测感知系统,水文站网综合密度提升1.75倍,共建共享水文、气象监测站1.87万个,推动山洪灾害风险预警时间缩短一半,有效提高防灾减灾应对能力。系统推进数字孪生流域、工程、水网建设,数字孪生钱塘江获评水利部十大样板,全省八大流域中的七大水系防洪预报调度实现分钟级模拟计算,并取得实战实效。创新运用“早动、快动、小动”防洪调度工作机制,科学调度水利工程。如面对2024年梅雨洪水,在省委、省政府正确领导下,水利系统运用“早动、快动、小动”机制,新安江水库首次在距汛限水位2.37米时实施预防泄洪调度,90小时内调度11次,将下游度汛风险降到最低,有力保障了汛情平稳。
问:“十五五”期间,浙江水利面临哪些新的机遇和挑战?将如何谋划未来发展?
答:“十五五”时期是浙江水利服务高质量发展建设共同富裕示范区大局、实现领跑全国水利的重要时期。《中共中央关于制定国民经济和社会发展第十五个五年规划的建议》提出,要加快建设现代化水网,增强洪涝灾害防御、水资源统筹调配、城乡供水保障能力。中办、国办印发《关于全面推进江河保护治理的意见》,明确提出全力保障江河安澜等六方面具体要求。同时,我们也面临极端天气事件频发、水资源供需矛盾突出、水生态环境保护压力加大、水利改革发展进入深水区等多重挑战。
“十五五”期间,我们将围绕省委“六个重大突破”“八个聚焦聚力”要求,锚定“水利现代化省域先行”发展目标,围绕“保障水安全、配优水资源、改善水生态、弘扬水文化”四项核心任务,推进现代化水网和幸福河湖两大建设重点,奋力实现“每一口饮水都优质健康、每一场风雨都能安然应对、每一滴水都充分利用、每一条河都流淌幸福、每一条河都赓续文脉、每一个领域都要改革创新引领全国”的“六个每”美好愿景,全面提升水治理体系与能力现代化水平。
聚焦系统完备、标准适宜,构建完善水利基础设施体系。加快建设现代化水网,大力推进水资源配置、防洪工程和数字孪生水利建设,新增引调水量10亿立方米、水库供水量4.5亿立方米、强排能力1000立方米/秒,增加和恢复防洪库容2.5亿立方米,形成省域一体、互调互济、资源保障与防洪能力统筹提升的格局,水资源保障韧性和应对极端干旱能力显著提升;全域建设幸福河湖,“八带百廊千明珠万里道”建成,钱塘江、大运河等形成多功能滨水生态廊道,每个滨水县城建成幸福母亲河,重点河湖生态流量足额保障,水经济全面激活。
聚焦规范高效、精准便捷,提升水利管理服务能力。构建与水利现代化相适应的全方位水法规体系,全面提升水旱灾害防御公共服务、水资源管理服务、河湖现代管护、水利工程建设运行管理、水利建设管理等能力水平,打造浙江水文化高地,培养锻炼高素质水利干部人才队伍。
聚焦科技创新、“两手发力”,深化水利领域改革创新。发挥我省数字经济优势,推动新质生产力与水利产业发展形成良性互动。着力构建多元化融资体系,在水利基础设施REITs、水价值导向的投融资改革等方面走出新路子。健全水生态产品价值实现制度体系,因地制宜发展水饮、亲水文旅等产业。坚持“四水四定”,全面推进水预算管理改革,推进水资源利用效率再上新台阶。(完)
“十四五”是浙江取得非凡成就的五年。迈进“十五五”,浙江如何推动高质量发展建设共同富裕示范区取得决定性进展,率先呈现基本实现社会主义现代化的生动图景?中新社浙江分社《钱塘观澜》推出“再出发 启新程”专题,邀请政府部门主要负责人介绍五年新思路、新打法。
浙江省水利厅党组书记、厅长李锐:为奋力谱写中国式现代化浙江新篇章作出更大水利贡献
水是生存之本、生产之要、生态之基。《中共中央关于制定国民经济和社会发展第十五个五年规划的建议》提出,要加快建设现代化水网,增强洪涝灾害防御、水资源统筹调配、城乡供水保障能力。“十四五”期间,浙江水利改革发展成效如何?展望“十五五”,浙江水利有怎样的发展蓝图?浙江省水利厅党组书记、厅长李锐近日接受中新社浙江分社《钱塘观澜》专访,予以解答。
答:“十四五”时期,在习近平总书记“节水优先、空间均衡、系统治理、两手发力”治水思路指引下,在省委、省政府和水利部的坚强领导下,浙江以入选全国首批省级水网先导区为契机,加快构建完善安全美丽的浙江水网体系,为全省经济社会高质量发展提供了强有力的水利支撑。
防洪减灾守住“三条底线”,大江大河安澜无恙。全面落实“早动、快动、小动”工作机制,不断提升预报、预警、预演、预案能力,不断完善流域防洪工程体系,城市防洪达标率由83%提升至94.5%,成功应对“烟花”等多轮台风暴雨和梅雨期大洪水考验,洪涝造成的经济损失比“十三五”降低75%。水资源保护利用提质增效,支撑发展更加有力。持续优化水资源配置格局,推动人口经济与资源环境均衡发展,全省新增引供水能力18.8亿立方米,县级以上城市供水“一源一备”基本全覆盖,有力保障绍兴中芯国际等重要产业项目落地。大力实施节水行动,用水效率居全国第3,连续10次荣获国家实行最严格水资源管理制度考核优秀,以占全国2.8%的用水量支撑了近4.7%的人口,创造了6.6%以上的经济总量。农村供水保障能力进一步提升,为乡村全面振兴赋能提速。全面完成8828座单村水站改造提升,深化县级统管机制,打造农村供水2小时服务圈。农村规模化供水覆盖率提高到90%以上,持续保持全国领先。农村水利工作连续七年纳入省政府民生实事,有效解决一批民生热点难点问题,群众好评率达98%以上。水网建设加快推进,水利投资连创新高。提速推进“千项万亿”水网安澜提升等工程建设,“十四五”期间完成投资超3762亿元、较“十三五”增长30%以上。水利项目融资渠道更加多元,全力争取中央资金、政府专项债,创新“取水贷”“前期贷”等金融产品,非财政资金占水利投资比例提升到45%。全域建设幸福河湖先行示范,水生态环境持续向好。充分发挥河湖长制牵头抓总作用,率先推行全域建设幸福河湖,建成县级幸福母亲河65条,15分钟亲水圈惠及1.7万个村庄社区、覆盖率达88%,成功打造龙游灵山港等全国样本,推动省控断面生态流量达标率常年维持在98%以上,生物多样性显著提升。
问:“十四五”期间,浙江被赋予高质量发展建设共同富裕示范区的历史使命。浙江水利在推动共同富裕中,最具标志性的成效和经验是什么?
答:优质的水资源和良好的水生态环境,是最公平的公共产品,也是最普惠的民生福祉。全省水利系统深入贯彻落实习近平总书记考察浙江重要讲线”重要要求,按照省委“132”总体工作部署,积极推进水利改革探索,推动水利从“基础保障”向“发展引擎”转变,助力缩小“三大差距”,形成了一批“治水促共富”的创新实践成果。主要体现在三个方面:
以浙江水网建设为抓手,推动水资源配置空间均衡,持续缩小区域差距。我省地处东南沿海,雨量总体丰沛,但水资源空间分布与人口、经济布局不匹配。聚焦区域协调,“十四五”期间,我们谋定“三纵八横十枢”浙江水网格局,全面推进水网骨干工程建设,全线建成通水浙东引水、嘉兴市千岛湖配水等重大工程,建成见效台州朱溪水库、宁海清溪水库等13项市县级水资源配置工程,加快推进浙中、浙东南等水资源配置工程前期工作,努力推动形成“南北联通、东西互济”的省域一体化水资源配置网,水资源承载能力与经济社会发展布局适配性明显提升。如浙江有史以来跨流域最多、跨区域最大、引调水线路最长和投资规模最大的水资源战略配置工程浙东引水工程全线亿立方米,为杭州、宁波、绍兴、舟山4市18个县提供优质水资源保障,惠及1750多万人口,显著提升宁波城区的供水保障率,慈溪、余姚等经济强县告别水资源“看天用水”,舟山本岛及离岛建立起稳定淡水供应体系,驱动区域协同发展。
以单村水站改造提升行动为抓手,不断完善城乡供水一体化体系,实现城乡优水共享。农村供水短板是城乡差距的突出体现。“十四五”期间,省委、省政府高位部署,推动8828座单村水站改造提升行动圆满收官,惠及居住最偏远、喝水最困难、共富最薄弱的行政村5501个、农村人口242万。持续推进城乡供水一体化,城镇管网延伸3915公里,新建规模化供水工程32项,城镇水厂周边高差200米以内的村庄实现了一体化,全省中心镇全部实现规模化工程供水,91%的农村居民实现了与城镇居民“同网同水”;提档升级水源水质,新改建、提升水源3074处,单村水站水源“一源一备”格局基本形成,先进制水设备配备率从68%提升到100%,全省重点村全部实现优质供水;兜底保障分散人口,对排摸发现的偏远山区海岛零星分散居住的8293名群众,因地制宜通过安装家用净水器、建设蓄水池、定期巡查等措施保障饮水安全,确保“一村不落、一人不少”。同时,浙江还在全国率先构建“责任明确、制度完善、标准先进、保障有力”的县级统管机制,做到实时响应、5分钟精准派单、2小时速达检修,实现城乡供水同标准、同质量、同服务,打造了我省基本公共服务一体化的标志性成果,为全国农村供水工作提供了实践范例。
以全域建设幸福河湖为抓手,探索深化水生态价值转化改革,拓宽稳定增收渠道。缩小收入差距,关键在于让水生态资源转化为富民兴业的要素资本。“十四五”期间,浙江以河湖长制为抓手,全域建设幸福河湖,推动河湖面貌发生了根本性变化,治水理念实现质的飞跃,江南水乡风貌全景呈现,自然野趣与现代文明交相辉映。坚持绿色生态,五年累计建成幸福母亲河65条、高品质水美乡村841个,15分钟亲水圈覆盖率提升至88%,“八带百廊千明珠万里道”的全域幸福河湖格局日益完备。不断创新拓展绿水青山向金山银山转化的市场化产业化路径,水土保持、水利风景区等领域相继涌现水生态价值转化“全国首单”,累计完成转化超320亿元,助力生态美、产业兴、百姓富的高质量发展。如文成县立足水资源优势,以“五水共富”战略为引领加快培育水经济,招引落地华润饮料、娃哈哈等一批重大水制品项目,加快实现以水兴产的跨越式转变。如今,滨水景点、水上运动等已成为群众休闲首选,幸福河湖惠民富民的价值进一步放大。2025年国庆期间,全省举办滨水活动1200余场,滨水旅游人数超5500万人,带动滨水旅游收入超百亿元。
答:浙江地处东南沿海,雨量丰沛且时空分布不均,洪涝台风灾害历来是制约发展的突出风险。“十四五”期间,浙江系统推进“千项万亿”水网安澜提升工程,构建完善高标准防洪工程体系,持续推进数字孪生水利建设,有力有效应对“烟花”“梅花”等多个强台风和流域性洪水考验,牢牢守住不出现大江大河水库决堤决坝、城市大面积长时间积水和群死群伤事件“三条底线”。
工程措施方面,实施“千项万亿”水网安澜提升工程,构建完善高标准防洪工程体系。在流域源头,衢州开化、宁波葛岙等9座水库建成见效,新增防洪库容2亿立方米,重点提升衢州、宁波等重要防洪城市防洪能力;在干流支流,提标加固钱塘江干堤、西险大塘等堤防406公里,环湖大堤全面达到100年一遇标准,主要堤防达标率达93%;在平原地区,建成杭州八堡排水泵站、姚江上游西分工程等排涝枢纽工程,增加沿海平原排涝能力1358立方米/秒,畅通排涝“高速水路”;在沿海地区,全面推进高标准海塘建设,开工建设1060公里海塘安澜工程,其中485公里问题海塘已全部解决,一批“融堤(塘)于城”“还堤(塘)于民”“兴堤(塘)于业”的堤防海塘全新亮相。
非工程措施方面,健全“早动、快动、小动”精准防控工作机制,提升预报、预警、预演、预案能力。加强预报预警,初步建立“天空地水工”一体化监测感知系统,水文站网综合密度提升1.75倍,共建共享水文、气象监测站1.87万个,推动山洪灾害风险预警时间缩短一半,有效提高防灾减灾应对能力。系统推进数字孪生流域、工程、水网建设,数字孪生钱塘江获评水利部十大样板,全省八大流域中的七大水系防洪预报调度实现分钟级模拟计算,并取得实战实效。创新运用“早动、快动、小动”防洪调度工作机制,科学调度水利工程。如面对2024年梅雨洪水,在省委、省政府正确领导下,水利系统运用“早动、快动、小动”机制,新安江水库首次在距汛限水位2.37米时实施预防泄洪调度,90小时内调度11次,将下游度汛风险降到最低,有力保障了汛情平稳。
问:“十五五”期间,浙江水利面临哪些新的机遇和挑战?将如何谋划未来发展?
答:“十五五”时期是浙江水利服务高质量发展建设共同富裕示范区大局、实现领跑全国水利的重要时期。《中共中央关于制定国民经济和社会发展第十五个五年规划的建议》提出,要加快建设现代化水网,增强洪涝灾害防御、水资源统筹调配、城乡供水保障能力。中办、国办印发《关于全面推进江河保护治理的意见》,明确提出全力保障江河安澜等六方面具体要求。同时,我们也面临极端天气事件频发、水资源供需矛盾突出、水生态环境保护压力加大、水利改革发展进入深水区等多重挑战。
“十五五”期间,我们将围绕省委“六个重大突破”“八个聚焦聚力”要求,锚定“水利现代化省域先行”发展目标,围绕“保障水安全、配优水资源、改善水生态、弘扬水文化”四项核心任务,推进现代化水网和幸福河湖两大建设重点,奋力实现“每一口饮水都优质健康、每一场风雨都能安然应对、每一滴水都充分利用、每一条河都流淌幸福、每一条河都赓续文脉、每一个领域都要改革创新引领全国”的“六个每”美好愿景,全面提升水治理体系与能力现代化水平。
聚焦系统完备、标准适宜,构建完善水利基础设施体系。加快建设现代化水网,大力推进水资源配置、防洪工程和数字孪生水利建设,新增引调水量10亿立方米、水库供水量4.5亿立方米、强排能力1000立方米/秒,增加和恢复防洪库容2.5亿立方米,形成省域一体、互调互济、资源保障与防洪能力统筹提升的格局,水资源保障韧性和应对极端干旱能力显著提升;全域建设幸福河湖,“八带百廊千明珠万里道”建成,钱塘江、大运河等形成多功能滨水生态廊道,每个滨水县城建成幸福母亲河,重点河湖生态流量足额保障,水经济全面激活。
聚焦规范高效、精准便捷,提升水利管理服务能力。构建与水利现代化相适应的全方位水法规体系,全面提升水旱灾害防御公共服务、水资源管理服务、河湖现代管护、水利工程建设运行管理、水利建设管理等能力水平,打造浙江水文化高地,培养锻炼高素质水利干部人才队伍。
聚焦科技创新、“两手发力”,深化水利领域改革创新。发挥我省数字经济优势,推动新质生产力与水利产业发展形成良性互动。着力构建多元化融资体系,在水利基础设施REITs、水价值导向的投融资改革等方面走出新路子。健全水生态产品价值实现制度体系,因地制宜发展水饮、亲水文旅等产业。坚持“四水四定”,全面推进水预算管理改革,推进水资源利用效率再上新台阶。(完)